欢迎访问 河南省数字商务中心 (河南省数字商务研究院)
全国服务热线:0371-55856776

出纳员岗位能力认证简介

发布部门:河南省数字商务中心 浏览次数:5773

岗位名称:出纳员

岗位定义:出纳员指从事出纳工作岗位的人员。出纳工作,顾名思义,出即支出,纳即收入,出纳工作是管理货币资金、票据、有价证券进出的一项工作,从“钱账分管”的角度来说,是“管钱”的工作。属一线会计工作岗位,受会计机构负责人(会计主管人员)领导。

证书取得:参加中国商业会计学会会计职业能力测评委员会组织的会计职业能力测评考试,并报考出纳员岗位达到出纳员岗位胜任能力标准的将获得《出纳员岗位能力证书》,官方网站:http://www.kjcyryks.cn  。

微信截图_20230428094713.png

定岗成绩评定要求及说明:

1、出纳员岗位成绩评定及合格要求

《会计基础》成绩合格

《财税法规与职业道德》成绩合格

《会计信息化实务与岗位能力实训》出纳员模块成绩≥60 分

2、会计员岗位成绩评定及合格要求

《会计基础》成绩合格

《财税法规与职业道德》成绩合格

《会计信息化实务与岗位能力实训》会计模块成绩≥60分,且总分数≥120分

3、主办会计(总账会计)岗位成绩评定及合格要求

《会计基础》成绩≥60 分

《财税法规与职业道德》成绩≥60 分

《会计信息化实务与岗位能力实训》主办会计模块成绩≥60分,且总分数≥180分

      说明:出纳员、会计员岗位《会计基础》、《财税法规与职业道德》科目考试合格分数线以当年划定的岗位合格线为准,主办会计(总账会计)岗位要求必须≥60 分。考生必须当次考试三科同时过线方可获证,非全科同时过线者成绩不做保留。

封皮.jpg 出纳员.jpg


岗位素能要求:

    做好出纳工作并不是一件很容易的事,它要求出纳员要有全面精通的政策水平,熟练高超的业务技能,严谨细致的工作作风,须具备以下几个方面的岗位素能。

    (1) 政策水平:没有规矩,不成方圆。出纳工作须掌握《会计法》及各种会计制度,现金管理制度及银行结算制度,《会计基础工作规范》,成本管理条例及费用报销,税收管理制度及发票管理办法,还有本单位自己的财务管理规定等等。这些法规、制度如果不熟悉、不掌握,是绝对做不好出纳工作的。所以,要做好出纳工作的第一件大事就是学习、了解、掌握财经法规和制度,提高自己的政策水平。出纳人员只有刻苦掌握政策法规和制度,明白了自己哪些该干,哪些不该干,哪些该抵制,工作起来就会得心应手,就不会犯错误。

    (2) 业务技能:出纳工作需要很强的操作技巧。当今会计信息化时代背景下,需要掌握信息化会计知识、熟练使用计算机、填票据、点票、验钞、银行业务、电子商务与财务结算的相关知识等等。作为专职出纳人员,不但要具备处理一般会计事务的财会专业基本知识,还要具备较高的处理出纳事务的出纳专业知识水平和较强的数字运算能力。出纳的数字运算往往在结算过程中进行,要按计算结果当场开出票据或收付现金,在快和准的关系上,作为出纳员,要把准确放在第一位,要准中求快。

    (3) 工作作风:要做好出纳工作首先要热爱出纳工作,要有严谨细致的工作作风和职业习惯。作风的培养在成就事业方面至关重要。出纳每天和金钱打交道,稍有不慎就会造成意想不到的损失,出纳员必须养成与出纳职业相符合的工作作风,概括起来就是:精力集中,有条不紊,严谨细致,沉着冷静。精力集中就是工作起来就要全身心地投入,不为外界所干扰;有条不紊就是计算器具摆放整齐,钱款票据存放有序,办公环境洁而不乱;严谨细致就是认真仔细,做到收支计算准确无误,手续完备,不发生工作差错;沉着冷静就是在复杂的环境中随机应变,化险为夷。

    (4)安全意识:现金、有价证券、票据、各种印鉴,既要有内部的保管分工,各负其责,并相互牵制;也要有对外的保安措施,从办公用房的建造,门、屉、柜的锁具配置,到保险柜密码的管理,都要符合保安的要求。出纳人员既要密切配合保安部门的工作,更要增强自身的保安意识,学习保安知识,把保护自身分管的公共财产物资的安全完整作为自己的首要任务来完成。

    (5)道德修养:要遵纪守法,严格监督,并且以身作则;要洁身自好,不贪、不占公家便宜;要实事求是,真实客观地反映经济活动的本来面目;要注意保守机密;要竭力为本单位的中心工作、为单位的总体利益、为全体员工服务。出纳是一项特殊的职业,它整天接触的是大把大把的金钱,成千上万的钞票,真可谓万贯家财手中过。没有良好的职业道德,很难顺利通过“金钱关”。与其他会计人员相比较,出纳人员更应严格地遵守职业道德。

 

岗位特点概述:

    任何工作都有自身的特点和工作规律,出纳是会计工作的组成部分,具有一般会计工作的本质属性,但它又是一个专门的岗位,一项专门的技术,因此,具有自己专门的工作特点。

    (1)社会性。出纳工作担负着一个单位货币资金的收付、存取任务,而这些任务的完成是置身于整个社会经济活动的大环境之中的,是和整个社会的经济运转相联系的。只要这个单位发生经济活动,就必然要求出纳员与之发生经济关系。例如出纳人员要了解国家有关财会政策法规并参加这方面的学习和培训,出纳人员要经常跑银行等。因此,出纳工作具有广泛的社会性。

    (2)专业性。出纳工作作为会计工作的一个重要岗位,有着专门的操作技术和工作规则。凭证如何填,日记账怎样记都很有学问,就连保险柜的使用与管理也是很讲究的。因此,要做好出纳工作,一方面要求经过一定的职业教育,另一方面也需要在实践中不断积累经验,掌握其工作要领,熟练使用现代化办公工具,做一个合格的出纳人员。

    (3)政策性。出纳工作是一项政策性很强的工作,其工作的每一环节都必须依照国家规定进行。例如,办理现金收付要按照国家现金管理规定进行,办理银行结算业务要根据国家银行结算办法进行。《会计法》、《会计基础工作规范》等法规都把出纳工作并入会计工作中,并对出纳工作提出具体规定和要求。出纳人员不掌握这些政策法规,就做不好出纳工作;不按这些政策法规办事,就违反了财经纪律。

    (4)时间性。出纳工作具有很强的时间性,何时发放职工工资,何时核对银行对账单等,都有严格的时间要求,一天都不能延误。因此,出纳员心里应有个时间表,及时办理各项工作,保证出纳工作质量。

 

岗位职能概述:

    出纳工作,是财会工作的一个重要组成部分,从总的方面来讲,其职能可概括为收付、反映、监督、管理四个方面。

    (1)收付职能。出纳的最基本职能是收付职能。企业经营活动少不了货物价款的收付、往来款项的收付,也少不了各种有价证券以及金融业务往来的办理。这些业务往来的现金、票据和金融证券的收付和办理,以及银行存款收付业务的办理,都必须经过出纳人员之手。

    (2)反映职能。出纳要利用统一的货币计量单位,通过其特有的现金与银行存款日记账、有价证券的各种明细分类账,对本单位的货币资金和有价证券进行详细地记录与核算,以便为经济管理和投资决策提供所需的完整、系统的经济信息。因此,反映职能是出纳工作的主要职能之一。

    (3)监督职能。出纳要对企业的各种经济业务,特别是货币资金收付业务的合法性、合理性和有效性进行全过程的监督。

    (4)管理职能。出纳还有一个重要的职能是管理职能。对货币资金与有价证券进行保管,对银行存款和各种票据进行管理,对企业资金使用效益进行分析研究,为企业投资决策提供金融信息,甚至直接参与企业的方案评估、投资效益预测分析等都是出纳。

 

岗位职责概述:

    出纳是会计工作的重要环节,涉及的是现金收付、银行结算等活动,而这些又直接关系到职工个人、单位乃至国家的经济利益,工作出了差错,就会造成不可挽回的损失。因此,明确出纳人员的职责和权限,是做好出纳工作的起码条件。根据《会计法》、《会计基础工作规范》等财会法规,出纳员具有以下职责:

    (1)办理现金业务及银行结算业务职责。按照国家有关现金管理和银行结算制度的规定,办理现金收付和银行结算业务。出纳员应严格遵守现金开支范围,非现金结算范围不得用现金收付;遵守库存现金限额,超限额的现金按规定及时送存银行;现金管理要做到日清月结,账面余额与库存现金每日下班前应核对,发现问题,及时查对;银行存款账与银行对账单也要及时核对,如有不符,应立即通知银行调整。

    (2)审核及编制原始凭证业务职责。根据会计制度的规定,在办理现金和银行存款收付业务时,要严格审核有关原始凭证,再据以编制收付款凭证,然后根据编制的收付款凭证逐笔顺序登记现金日记账和银行存款日记账,并结出余额。

    (3)按照国家外汇管理和结汇、购汇制度的规定及有关批件,办理外汇出纳业务。外汇出纳业务是政策性很强的工作,随着改革开放的深入发展,国际间经济交往日益频繁,外汇出纳也越来越重要。出纳人员应熟悉国家外汇管理制度,及时办理结汇、购汇、付汇;避免国家外汇损失。

    (4)掌握银行存款余额,不准签发空头支票,不准出租出借银行账户为其它单位办理结算。这是出纳员必须遵守的一条纪律,也是防止经济犯罪、维护经济秩序的重要方面。出纳员应严格支票和银行账户的使用和管理,从出纳这个岗位上堵塞结算漏洞。

    (5)保管库存现金和各种有价证券(如国库券、债券、股票等)的安全与完整。要建立适合本单位情况的现金和有价证券保管责任制,如发生短缺,属于出纳员责任的要进行赔偿。

   (6)保管有关印章、空白收据和空白支票。印章、空白票据的安全保管十分重要,在实际工作中,因丢失印章和空白票据给单位带来经济损失的不乏其例。对此,出纳员必须高度重视,建立严格的管理办法。通常,单位财务公章和出纳员名章要实行分管,交由出纳员保管的出纳印章要严格按规定用途使用,各种票据要办理领用和注销手续。

 

出纳与其他会计之间的关系

    会计,从其所分管的账簿来看,可分为总账会计、明细账会计和出纳。三者既相区别又有联系,是分工与协作的关系。

    (1)各有各的分工。总账会计负责企业经济业务的总括核算,为企业经济管理和经营决策提供总括的全面的核算资料;明细分类账会计分管企业的明细账,为企业经济管理和经营决策提供明细分类核算资料;出纳则分管企业票据、货币资金,以及有价证券等的收付、保管、核算工作,为企业经济管理和经营决策提供各种金融信息。总体上讲,必须实行钱账分管,出纳人员不得兼管稽核和会计档案保管,不得负责收入、费用、债权债务等账目的登记工作。总账会计和明细账会计则不得管钱管物。

    (2)既互相依赖又互相牵制。出纳、明细分类账会计、总账会计之间,有着很强的依赖性。它们核算的依据是相同的,都是会计原始凭证和会计记账凭证。这些作为记账凭据的会计凭证必须在出纳、明细账会计、总账会计之间按照一定的顺序传递;它们相互利用对方的核算资料;共同完成会计任务,缺一不可。同时,它们之间又互相牵制与控制。出纳的现金和银行存款日记账与总账会计的现金和银行存款总分类账,总分类账与其所属的明细分类账,明细账中的有价证券账与出纳账中相应的有价证券账,有金额上的等量关系。这样,出纳、明细账会计、总账会计三者之间就构成了相互牵制与控制的关系,三者之间必须相互核对保持一致。

    (3)出纳与明细账会计的区别是只相对的,出纳核算也是一种特殊的明细核算。它要求分别按照现金和银行存款设置日记账,银行存款还要按照存入的不同户头分别设置日记账,逐笔序时地进行明细核算。“现金日记账”要每天结出余额,并与库存数进行核对;“银行存款日记账”也要在月内多次结出余额,与开户银行进行核对。月末都必须按规定进行结账。月内还要多次出具报告单,报告核算结果,并与现金和银行存款总分类账进行核对。

    (4)出纳工作是一种账实兼管的工作。出纳工作,主要是现金、银行存款和各种有价证券的收支与结存核算,以及现金、有价证券的保管和银行存款账户的管理工作。现金和有价证券放在出纳的保险柜中保管;银行存款,由出纳办理收支结算手续.既要进行出纳账务处理,又要进行现金、有价证券等实物的管理和银行存款收付业务。在这一点上和其他财会工作有着显著的区别。除了出纳,其他财会人员是管账不管钱,管账不管物的。

对出纳工作的这种分工,并不违背财务“钱账分管”的原则,这是由于出纳账是一种特殊的明细账,总账会计还要设置“现金”、“银行存款”、“长期投资”、“短期投资”等相应的总分类账对出纳保管和核算的现金、银行存款、有价证券等进行总金额的控制。其中,有价证券还应有出纳核算以外的其他形式的明细分类核算。

    (5)出纳工作直接参与经济活动过程。货物的购销,必须经过两个过程,货物移交和货款的结算。其中货款结算,即货物价款的收入与支付就必须通过出纳工作来完成;往来款项的收付、各种有价证券的经营以及其他金融业务的办理,更是离不开出纳人员的参与。这也是出纳工作的一个显著特点,其他财务工作,一般不直接参与经济活动过程,而只对其进行反映和监督。


中国商业会计学会会计职业能力测评委员会——出纳员岗位能力认证标准暨培训与考核大纲

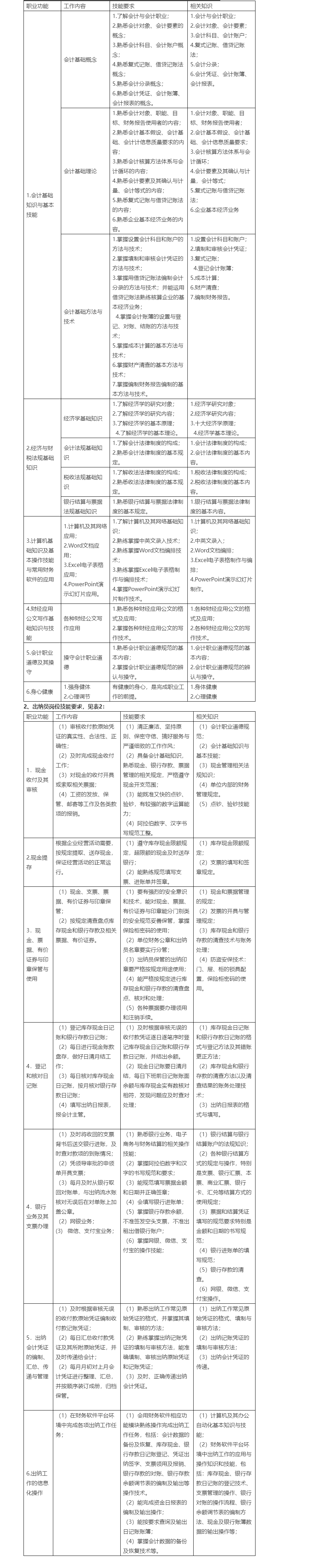
1、要求的基础知识、法律法规与基本素养

      基础知识与素养能力主要包括:会计基础知识与基本技能,经济与财税法规基础知识,计算机基础知识及其操作技能,财经公文写作基础知识与技能,会计职业道德知识及其操守,身心健康等,是所有从事财会岗位工作的人员必须具备的基本素能。见表1:

出纳员岗位能力认证简介-中国商业会计学会考评中心-官网.png


  • 上一篇:财务管理师职业能力认证标准(团体标准)暨培训与考核大纲
  • 下一篇:2023年度财税实操专业能力(技能)培训与认证招生简章